发布时间:2026-02-15 阅读量:
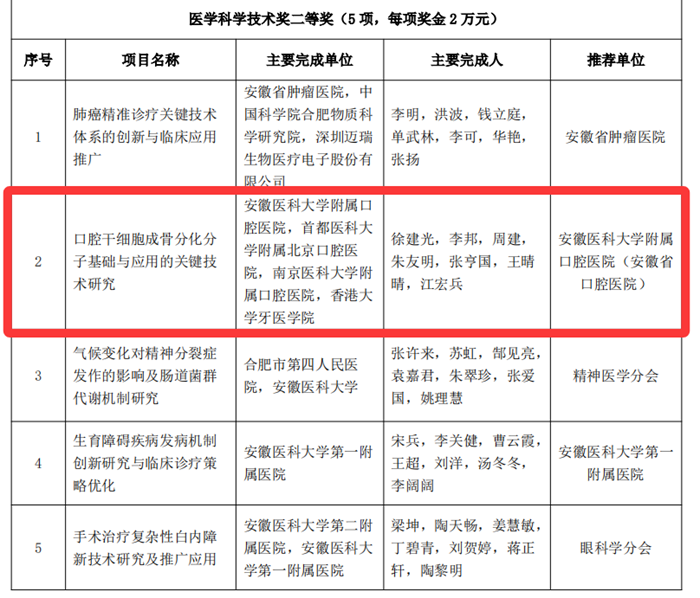
近日,2025年度安徽医学科技奖评选结果正式公布。我院徐建光副教授领衔的科研团队荣获二等奖。我院为第一完成单位,徐建光副教授为第一完成人,标志着我院在口腔再生医学领域的科研创新能力实现新突破。
该项目《口腔干细胞成骨分化分子基础与应用的关键技术研究》由徐建光副教授牵头,联合李邦副教授、朱友明副教授、张亨国副教授、王晴晴副教授、吴婷婷副教授及孙晓瑜主任医师组成的我院团队,与首都医科大学周建教授团队、南京医科大学江宏兵教授团队及香港大学张成飞教授团队协同完成。项目围绕口腔干细胞成骨分化的分子机制及关键应用技术展开系统研究,在理论创新与技术转化方面取得重要成果。

徐建光团队长期致力于口腔组织再生的基础研究与临床应用转化,以颌骨骨缺损修复为研究切入点,聚焦颌骨再生修复各阶段的生物学行为,通过干细胞重编程协同调控骨缺损愈合过程,并结合骨替代材料,促进骨缺损高质量再生修复。相关研究成果发表在Bioactive Materials、Cell Death and Differentiation、Theranostics、Nano Research、Acta Biomaterialia等国际高水平学术期刊。
在扎实的基础研究支撑下,团队将相关技术成功应用于临床实践,创新性地将富血小板纤维蛋白联合骨粉以及可吸收生物膜应用于成人骨开窗、骨开裂治疗,取得良好临床疗效,并在一定程度上促进牙齿移动,对正畸治疗具有积极意义。目前,该技术已在多期临床继续教育培训班中推广应用,反响良好。
安徽医学科技奖是全省医学科技领域的重要奖项,代表着安徽医学科技创新的先进水平。此次获奖,充分体现了我院在口腔医学基础研究与临床转化方面的综合实力。
近年来,我院高度重视科研创新平台和科研人才队伍建设,不断完善科研管理体系,加大科研投入力度,推动基础研究与临床实践深度融合,科研水平和学科影响力持续提升。下一步,医院将以此次获奖为契机,进一步强化科研创新能力建设,聚焦临床关键问题,加快科研成果转化应用,深入实施健康口腔行动,持续提升群众口腔健康水平,绘就健康口腔发展新蓝图。(科研与学科建设部 沈振国)